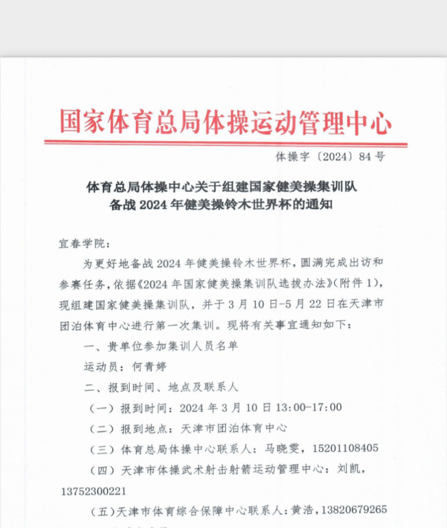
3月6日,宜春学院收到关于《体育总局体操中心组建国家健美操集训队备战2024年健美操铃木世界杯的通知》,我校体育学院2020级学生何青婷入选国家健美操集训队,并将备战参加2024年健美操铃木世界杯。

国家体育总局体操运动管理中心对何青婷同学进入国家集训队调函
何青婷,宜春学院体育学院2020级舞蹈表演(1)班健美操专项学生,宜春学院健美操队员。自2020年入学以来,在校刻苦训练,深研专业、厚积薄发。作为宜春学院体育学院学生,何青婷入学后目标非常明确,进入宜春学院健美操队,为校争光。
特殊时期,也是蛰伏和积累的时期。宜春学院健美操队在主教练和专业老师的带领队伍始终坚持一周六练、一年两训,常规备赛参赛,学院及学校领导在训练、备赛期间,多次看望和指导健美操队,为健美操队修缮改造训练场馆、增补训练器械、努力解决寒暑假住宿餐饮问题等等。健美操队在学校大力支持和教练员的关注培养下慢慢成长起来。
2022年,万物复苏、百花齐放。健美操迎来了第一次线下比赛——2022年中国健美操锦标赛江山站何青婷参加成年精英组女子单人操,取得了第二名的成绩,并获得健美操国家运动健将等级称号,接下来2022年江西省第十六届运动会健美操比赛(学校部高校组)本科丙组女子单人操第一名、混合双人操第二名;2023年九江健美操锦标赛混合双人操第二名、混合五人操第二名;2023年中华人民共和国第一届学生(青年)运动会健美操(啦啦操)大学组比赛混合双人操第二名、女子单人操第四名、混合五人操第四名。
心中有梦想,脚下有目标,身上有行动。何青婷同学不仅在运动成绩上出类拔萃,在学业方面多次获得奖学金,优秀班干等荣誉。
她说:“人生可以有很多阶段,也有很多不同的选择,因为在宜春学院的平台上,有学校领导的支持与帮助,有着宜春学院健美操队教练员和专业老师的陪伴,队友们的鼓励,这样的一切都在帮助我不断成长与提高。”
同时我们也希望何青婷同学能够在国家健美操集训队的这段时间里再接再厉,不畏困难,在国际赛场上争金夺银,为国争光!

何青婷与主教练潘芑骥老师赛后合影
审核人:范叶飞